News

新闻资讯

咸宁市市政工程有限公司-材料采购(二次)中选结果公告

开云官方在线入口-开云(中国):2025-08-04

一、项目编号:XC-ZB2025-103

二、项目名称:咸宁市市政工程有限公司-材料采购(二次)

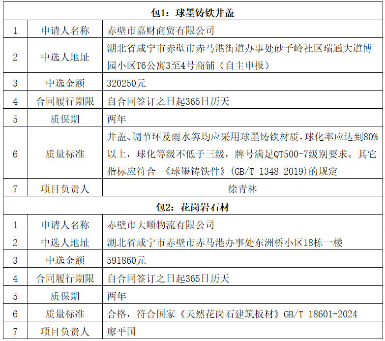
三、中选信息

6dbc8126-c60f-4deb-8168-cea1c027ca11.png

、评审信息

1、评审时间:202581

2、评审地点:湖北星晨项目管理有限公司四楼407室咸宁市塘角路16号

、代理服务收费标准及金额

1、代理服务收费标准:参照《招标代理服务收费管理暂行办法》[计价格 2002]1980号]、《国家发展改革委关于降低部分建设项目收费标准规范收费行为等有关问题的通知》发改价格[2011]534号及相关规定折价收取。

2、收费金额人民币

1:3000元、包2:3000元。

、公告期限

1、自本公告发布之日起3日历天

2、公告查询网址:

(开云官方在线入口-开云(中国)官网)

、其他补充事宜

申请人对中选结果有异议的,可以在中选结果公告发布之日起日内以书面形式向遴选人或代理机构提出质疑,逾期将不再受理。

八、凡对本次公告内容提出询问,请按以下方式联系

1、遴选人信息

   称:咸宁市市政工程有限公司 

   址:咸宁市银泉大道368号

联系方式: 13317249897

2代理机构信息

   称:湖北星晨项目管理有限公司

地   址:咸宁市塘角路16号

联系式:徐工 0715-8102186




其他新闻